本會為落實以食物援助、貧困濟助、減少食物浪費、建構無飢餓網絡為宗旨,照顧弱勢改善地方之整體居住環境及生活條件,促成在地產業發展,且帶動工作機會,引導失業者參與計畫工作,重建工作自信心,培養再就業能力。目前從本會所在地進行在地化服務,未來規劃服務範圍往外縣市偏鄉延伸,為全臺灣偏遠鄉鎮弱勢族群提供食(實)物援助及照顧服務。
捐款帳號
台灣企銀 二林分行
戶名:社團法人彰化縣樂林食物銀行慈善會
帳號:561-12-075750
傳愛小舖 
傳遞溫暖、傳遞愛
傳愛小舖是樂林食物銀行,為照顧脆弱家庭能夠永續經營所創立。
在這個小舖有志工自製研發美食及文創商品,及各大企業支持新鮮食品,如養樂多產品、可夫萊精品堅果、日本米⋯⋯等
讓您在享受美食的同時,又可幫助脆弱家庭。
歡迎加入line社群購買愛心產品

04-8952060
彰化縣二林鎮建興街40號
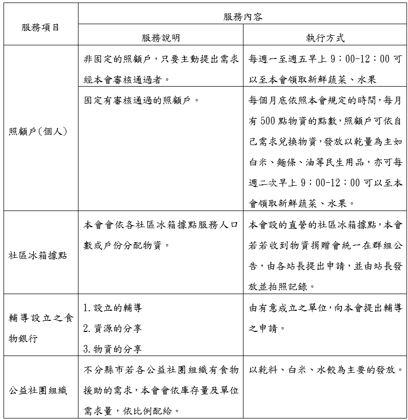
服務對象
1.提供因家庭經濟頓時遭逢困難及重大傷病患或主要家庭經濟負擔者失業等狀況之單親家庭及無能力工作者及本縣邊緣家戶,本協會提供食物援助。
2.社區冰箱服務據點:二林四鄉鎮29個冰箱據點。(增加中)
3.輔導成立之食物銀行
4.社團機關

服務流程

